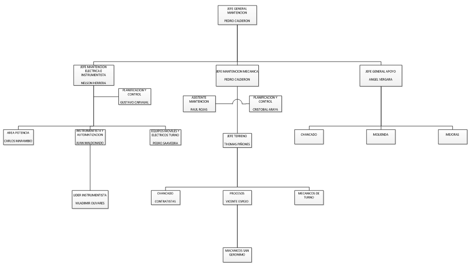
Hoy por la mañana, el Superintendente de la Planta Concentradora Talcuna, Sr. Francisco Muñoz C. se reunió con todos los colaboradores de la Planta con el fin de informar y presentar el nuevo organigrama en el área de mantenimiento, que está liderado por el Ingeniero Civil Sr. Pedro Calderón Martínez.
En este organigrama, que se presenta a continuación, se observa que el Jefe de Mantenimiento tendrá a cargo tres áreas específicas, que son ELÉCTRICA, MECÁNICA Y CONTRATISTAS. El área Eléctrica estará a cargo del Ingeniero Civil Sr. Nelson Herrera Castillo, el área Mecánica continuará en forma interina el Sr. Pedro Calderón M., mientras que en el área Contratista seguirá la Empresa de Roberto LLanquitruf, liderada en nuestra Planta por el Sr. Ángel Vergara.

El área Eléctrica, liderada por el Sr. Nelson Herrera, estará a cargo de las áreas de Control e Instrumentación a cargo del Sr. Juan Maldonado y el instrumentista líder Sr. Wladimir Olivares, área de Potencia dependiente del Sr. Carlos Marambio y finalmente el área de Equipos Móviles y Eléctricos de Turno a cargo del Sr. Pedro Saavedra. Todos apoyados por el Sr. Gustavo Carvajal, en el cargo de Planificador y Control.

En el área mecánica, el Sr. Calderón continuará en forma interina hasta que se contrate un colaborador en este puesto, mientras que en terreno se desempeñara el Sr. Thomas Piñones, Ingeniero Mecánico, que tendrá a cargo las áreas de Chancado, apoyado por el Sr. Ramón Pizarro, Procesos liderado por el Sr. Vicente Espejo y los Mecánicos de Turno. En la parte de Planificación y Control estará el Sr. Cristobal Araya, Ingeniero Mecánico y en el cargo de Asistente de Mantención, continuara el Sr. Raúl Rojas.

Finalmente el Sr. Calderón, se presentó frente a todos los colaboradores haciendo hincapié que el trabajo de mantenimiento es un trabajo en equipo que involucra a todo el personal de C.M.S.G. Llamo a la unión y apoyo de los colaboradores y a mantener un ambiente de trabajo tal, que nuestra jornada de trabajo sea armoniosa y placentera.
Finalmente el Superintendente, Sr. Francisco Muñoz, ofreció la palabra a todos los presentes e indico que sus oficinas están abiertas para recibir todo tipo de sugerencias e ideas con el fin de mejorar lo que es nuestra Planta Concentrado de la Compañía Minera San Gerónimo.