Tras la auditoría interna, que nos permitió levantar hallazgos e implementar planes de acción, el primer trimestre de 2024, se realizará la auditoría de certificación basada en la norma ISO 50001:2018, dando cumplimiento a la ley 21.305 de Eficiencia Energética.

La espera llegó a su fin y es que tras dos años de trabajo junto a nuestro partner energético, EMOAC de COPEC, este 2024 certificaremos nuestro Sistema de Gestión de la Energía, SGE.
“La auditoría de certificación es un hito importante en el proceso de implementación de nuestro SGE”, señaló Sergio Fuente-Alba Franco, jefe de proyectos digitales y productividad de CMSG. “Tras una exitosa auditoría interna, que desarrollamos en noviembre, estamos confiados en que cumpliremos con los requisitos de la norma y obtendremos la certificación”.
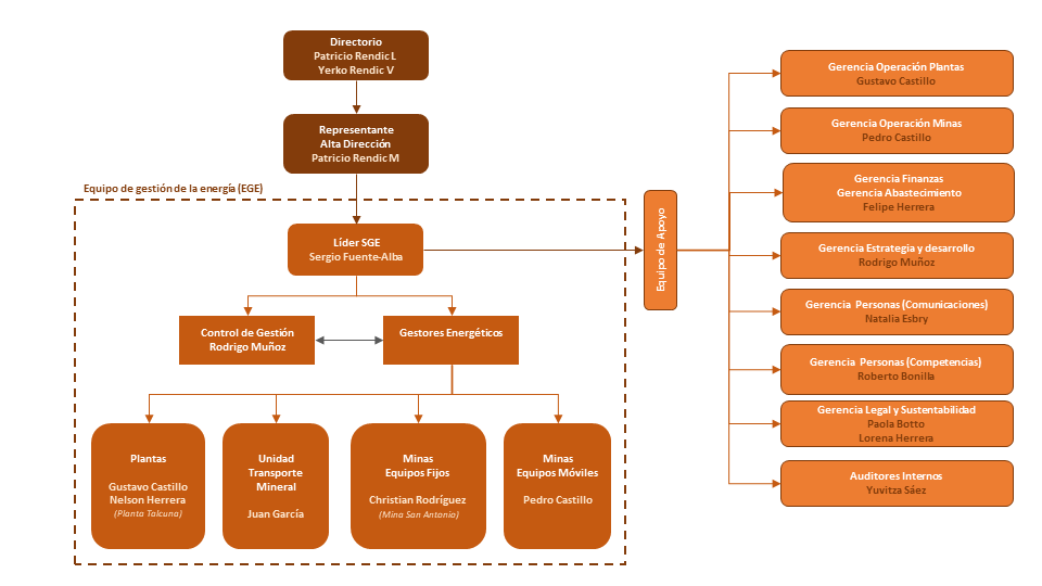
En efecto, la implementación del SGE ha sido un proceso complejo, que ha requerido el compromiso de la alta dirección; el trabajo en equipo de manera transversal; además del involucramiento del equipo operativo de todas las áreas de la Compañía, de acuerdo con el siguiente organigrama.

“Este hito es un reconocimiento al esfuerzo de todos los que han participado en la implementación de este sistema”, destacó Fuente-Alba. “La minería cumple un rol fundamental en la transición energética. Sin embargo, para que dicha transición tenga sentido requiere que la industria avance decididamente en cuatro pilares claves: gestión de la huella hídrica, minería circular, transformación digital y especialmente descarbonización. Este último pilar considera como herramienta fundamental la Eficiencia Energética”.
La certificación en la norma ISO 50001:2018 le permitirá a la Compañía dar cuenta de su compromiso con la eficiencia energética y la sostenibilidad. La norma determina los requisitos para establecer, implementar, mantener y mejorar un Sistema de Gestión de la Energía.
